$6

CommandBox for Autodesk Maya

I want this!

CommandBox for Autodesk Maya

$6

Don’t forget to rate us💗⭐⭐⭐⭐⭐ Your support keeps us motivated to keep improving your products.

Whether you are a customer or not, feel free to ask any questions on our discord channel. Your questions will mostly be answered within the day.

Discord Channel: https://bit.ly/fablesalive contact at : fablesalive@gmail.com
instagram.com/fablesalive



updates 11.28.2023
- settings icon fixed.
- ktSmoothPaintSkinBySelectedVertices mel command added.

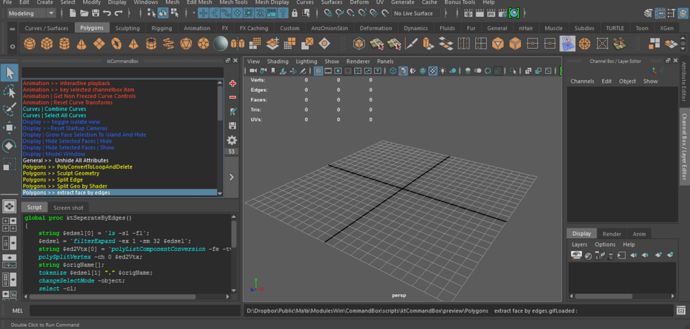
alternative to maya shelf. (currently only mel supported. py will be added in next update)

- Collect your mel script. - Attach code-animated-preview-images .

- (you may attach generated gifs to remember how command mimics) - Filter and Double click to run your collected mel code.

all installation guide steps explained at: https://youtu.be/aw7RBasOz-s

INSTALL QUIDE

1- COPY CommandBox Directory in to modules path. (if you dont know modules path use install_drag_me_to_maya_viewport.mel) this script will open your module path. 2- Edit commandbox.txt set SET_THIS_TO_MODULE_PATH\CommandBox to new path you copied. 3- move Commandbox.txt to its prior directory (move to module path) 4- restart maya 5- type “source ktCommandBox” command line. 6- set <”> (quota) to hotkey

USAGE

Appending New Command – Write command Label. – Press + button. – Scrolldown in the list. Because new command added to the end. – Write your script (or drag drop from Windows Explorer to Script Section) – Press Save Button.

Filtering Command List

-press hotkey <"> (quota)

-eg. you are searching "Select All Polygons" just write eg. "se al p".press enter.

because semiword non-case sensitive filtering.

Double Click in the filtered command list to run one of filtered commands

TODO: will add python file collecting functionality full automatic installation functionality.


I want this!
5 sales
Size
1.55 MB
Powered by